
英文标题:Targeting SLC7A11-mediated cysteine metabolism for the treatment of trastuzumab-resistant HER2-positive breast cancer
中文标题:靶向SLC7A11介导的半胱氨酸代谢治疗曲妥珠单抗耐药的HER2阳性乳腺癌
发表期刊:eLife
影响因子:6.4
客户单位:南京医科大学第一附属医院
百趣提供服务:新一代代谢组学NGM 2 Pro
研究背景
人表皮生长因子受体2(HER2)阳性乳腺癌约占乳腺癌病例的15-20%,对全世界女性的健康构成了巨大威胁。曲妥珠单抗已被公认为HER2阳性乳腺癌治疗的基础药物,并为许多患者提供了显著的临床益处。但大约50%的HER2阳性乳腺癌患者在治疗期间或治疗之后会表现出对曲妥珠单抗的耐药性。目前的理论认为,曲妥珠单抗耐药主要是由HER2突变、抗原表位变异、代偿途径激活和肿瘤异质性引起的,但目前仍缺乏全面的理论来解释曲妥珠单抗耐药性的机制。此外,之前的研究主要集中在乳腺癌的整体代谢上,很少有人关注异常代谢变化和由特定耐药性引起的潜在基因组改变。该团队通过整合代谢组学、转录组学和表观基因组学数据,确定了半胱氨酸相关途径代谢改变,同时分析了HER2阳性乳腺癌原发性曲妥珠单抗耐药发展过程中的表观遗传变化。该研究为HER2阳性乳腺癌的原发性曲妥珠单抗耐药性提供了新的见解和潜在的解决方案。
研究结果
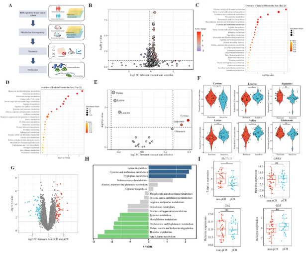
1、曲妥珠单抗敏感型和原发性耐药HER2阳性乳腺癌患者的氨基酸代谢模式
为了研究不同曲妥珠单抗反应的HER2阳性乳腺癌患者的代谢模式,作者对曲妥珠单抗敏感和原发性耐药患者的血浆进行了代谢组学分析,共鉴定出130个上调代谢物,73个下调代谢物(图1B)。KEGG富集分析发现,这些差异代谢物主要富集在甘氨酸、丝氨酸和苏氨酸代谢、缬氨酸、亮氨酸等氨基酸代谢通路中(图1C-D)。氨基酸的丰度发现,胱氨酸和天冬氨酸在原发性耐药组中含量较高,而缬氨酸、赖氨酸和亮氨酸含量较低(图1E-F)。

图1.曲妥珠单抗原发性耐药和敏感HER2阳性乳腺癌患者氨基酸代谢模式分析
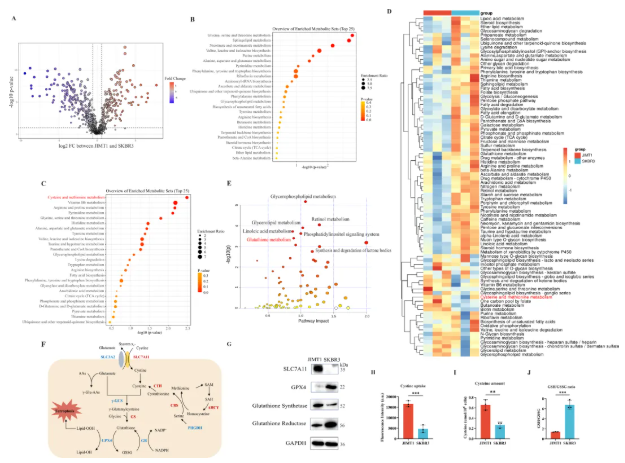
2、曲妥珠单抗原发性耐药HER2阳性乳腺癌中的代谢异质性
为全面比较曲妥珠单抗敏感和原发性耐药HER2阳性乳腺癌的代谢异质性,研究团队分析了曲妥珠单抗敏感SKBR3和曲妥珠单抗耐药JIMT1细胞系的代谢组学和转录组学数据。
研究发现,与SKBR3细胞相比,在JIMT1细胞中发现了有181种上调和235种下调亲水代谢物,有546种上调和412种下调的亲脂性代谢物(图2A)。对于亲水性代谢物,富集分析显示,JIMT1中的甘氨酸、丝氨酸和苏氨酸代谢上调,而半胱氨酸和蛋氨酸代谢下调。基于亲脂性代谢物的富集分析表明,JIMT1中亚油酸代谢、脂肪转运和甘油磷脂分解代谢上调,但甘油脂代谢、磷脂生物合成和类视黄醇代谢下调(图2B-C)。转录组分析发现,在JIMT1和SKBR3细胞的比较中,共鉴定出4235个下调基因和4923个上调基因,且基于转录组数据的代谢通路分析显示 JIMT1 细胞中半胱氨酸和谷胱甘肽代谢通路活性异常(图2D);结合代谢组学和转录组学数据的联合分析进一步表明,JIMT1具有异常的谷胱甘肽代谢特征(图2E)。JIMT1细胞中半胱氨酸代谢关键分子表达异常(图2F-G),且胱氨酸摄取能力、细胞内半胱氨酸水平显著升高,GSH/GSSG比值降低(图2H-J),印证其代谢异质性。

图2.不同曲妥珠单抗响应的HER2阳性乳腺癌中半胱氨酸代谢特征的异质性
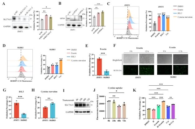
3、提高曲妥珠单抗原发性耐药HER2阳性乳腺癌对铁死亡的易感性
研究团队首先通过基因干扰与药物干预,验证了半胱氨酸代谢关键分子对耐药细胞铁死亡的调控作用:在曲妥珠单抗耐药细胞系JIMT1中,用siRNA下调SLC7A11或GPX4表达后,细胞脂质过氧化水平显著升高(图3A-B);用SLC7A11抑制剂erastin、GPX4抑制剂RSL3或半胱氨酸饥饿处理12小时,也能诱导JIMT1及敏感细胞SKBR3发生铁死亡(图3C-D)。进一步对比敏感性发现,JIMT1对erastin、RSL3诱导的铁死亡更敏感,但对半胱氨酸饥饿耐受性更强(图3E-H),这可能与JIMT1细胞转硫活性增强、γ-谷氨酰肽合成活性降低相关。
为明确曲妥珠单抗对耐药细胞铁死亡易感性的调节作用,研究用曲妥珠单抗对JIMT1进行不同时长处理:结果显示,处理72小时后JIMT1中SLC7A11表达总量显著减少(图3I),处理48小时和72小时后胱氨酸摄取能力明显受抑(图3J)。在此基础上的联合干预实验证实,曲妥珠单抗联合半胱氨酸饥饿(或 erastin)处理的JIMT1细胞,脂质过氧化水平更强、铁死亡效应更显著(图3K),表明该联合策略可有效提高耐药HER2阳性乳腺癌对铁死亡的易感性。

图3.不同曲妥珠单抗响应的HER2阳性乳腺癌的铁死亡敏感性
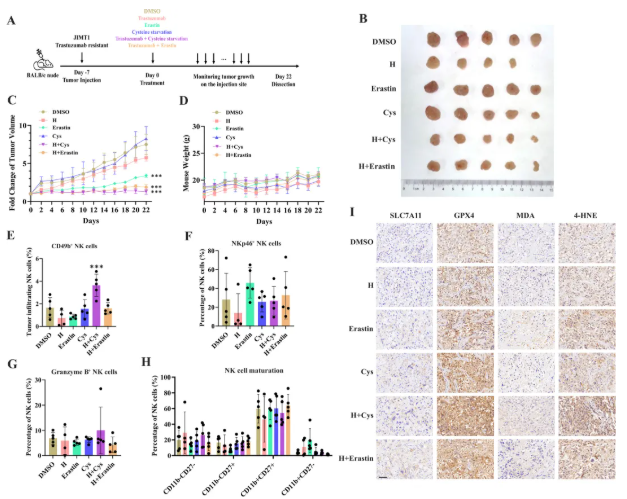
4、抑制半胱氨酸代谢可以抑制体内肿瘤生长
为明确SLC7A11抑制(erastin)或半胱氨酸饥饿对耐药HER2阳性乳腺癌的体内作用,研究团队构建JIMT1异种移植小鼠模型,将小鼠分为6组处理:DMSO对照、曲妥珠单抗单药、erastin单药、半胱氨酸饥饿、曲妥珠单抗+erastin、曲妥珠单抗+半胱氨酸饥饿(图4A)。
结果显示:曲妥珠单抗联合erastin或半胱氨酸饥饿能有效抑制肿瘤生长,单药组抑制效果有限(图4B-C),且所有组小鼠体重无差异,提示干预安全性(图4D)。机制上,半胱氨酸饥饿比erastin更易募集肿瘤浸润NK细胞,与曲妥珠单抗协同增加NK细胞丰度(图4E),增强抗体依赖性细胞毒性(ADCC);同时,靶向半胱氨酸代谢可诱导肿瘤铁死亡(MDA、4-HNE升高),联合曲妥珠单抗还能促进凋亡(caspase-升高),共同抑制耐药肿瘤进展(图4I)。

图4.靶向半胱氨酸代谢与曲妥珠单抗协同诱导铁死亡
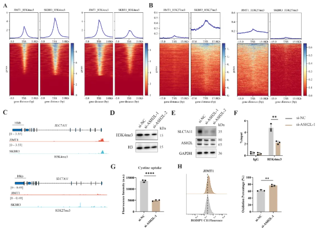
5、启动子H3K4me3调节SLC7A11基因表达和半胱氨酸代谢
组蛋白H3K4、H3K27启动子甲基化是调控基因表达的关键表观机制。研究通过ChIP-seq对比耐药细胞JIMT1与敏感细胞SKBR3的修饰差异(图5),发现 JIMT1、SKBR3分别有3934/3925个H3K4me3富集峰、7048/7001个H3K27me3富集峰(图5B)。
核心差异在于:JIMT1中SLC7A11启动子区H3K4me3显著富集,H3K27me3无变化(图5C)。通过抑制关键亚基ASH2L的表达,下调了JIMT1的整体H3K4me3水平、降低了SLC7A11启动子区域的H3K4me3信号,并成功减少了SLC7A11的表达(图5D-F)。下游胱氨酸摄取能力的下降导致了脂质过氧化水平升高(图5G-H)。
综上,H3K4me3在调控JIMT1细胞SLC7A11转录及半胱氨酸代谢中作用更核心,靶向H3K4me3可干扰半胱氨酸代谢、诱导耐药细胞铁死亡。

图5.H3K4me3水平升高调控SLC7A11转录及胱氨酸摄取
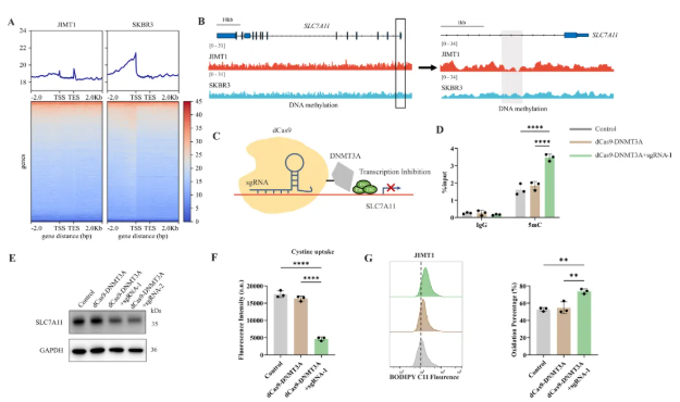
6、DNA甲基化改变SLC7A11转录和半胱氨酸代谢
DNA甲基化是关键表观遗传修饰,可调控基因组印记、转座元件及转录。研究通过WGBS对比耐药细胞JIMT1与敏感细胞SKBR3的甲基化差异(图6),发现JIMT1富集329419个CG-DMR,SKBR3富集84634个CG-DMR(图6A);非CG-DMR中,JIMT1上调1604个CHG-DMR和3727个CHH-DMR,SKBR3上调2187个CHG-DMR和5158个CHH-DMR。
JIMT1中SLC7A11启动子甲基化降低,解除对转录的抑制作用,可能导致其过表达(图6B)。用DNA甲基转移酶抑制剂处理后,SLC7A11启动子5-甲基胞嘧啶水平、mRNA及蛋白表达均下降,脂质过氧化增强并诱导铁死亡(图6D-G)。
综上,靶向DNA甲基化(尤其是SLC7A11启动子区)可干预半胱氨酸代谢,为克服曲妥珠单抗耐药提供新策略。

图6.SLC7A11启动子上5-mC修饰的减少与胱氨酸摄取的增强有关
研究结论
本研究围绕曲妥珠单抗原发性耐药HER2阳性乳腺癌的机制与干预展开,通过多维度实验(患者样本代谢组学、细胞系功能验证、动物模型体内实验)发现:半胱氨酸代谢异常是该类耐药肿瘤的核心特征,其由H3K4me3与DNA甲基化共同驱动,导致耐药细胞铁死亡抵抗。进一步验证显示,靶向半胱氨酸代谢或上游表观调控,可有效抑制耐药细胞代谢活性、诱导铁死亡,显著抑制肿瘤生长。该研究不仅阐明“表观调控-半胱氨酸代谢-耐药”的分子链条,更为临床克服曲妥珠单抗耐药提供了“代谢干预联合靶向治疗”的新策略。

图7.靶向半胱氨酸代谢治疗曲妥珠单抗耐药人表皮生长因子受体2(HER2)阳性乳腺癌的机制总结
新一代代谢组学NGM 3:聚焦代谢组学检测的准确度和可靠性,依托20000+代谢物标准品自建库,搭载Orbitrap Astral质谱仪,以严格四核算法、自动化前处理及全流程质控,全面提升检测结果准确性。另外NGM 3借助MetDNA3代谢网络数据库,还能发现此前未被发现的暗物质,帮助突破科研瓶颈。